在线网校!

学习乐园-网校学习乐园

当前位置: 主页 > 建筑类考试 > 一级建造师 >

一级建造师考点解析:施工企业从业资格制度

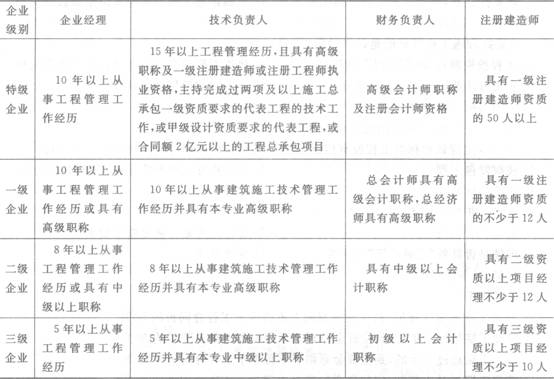
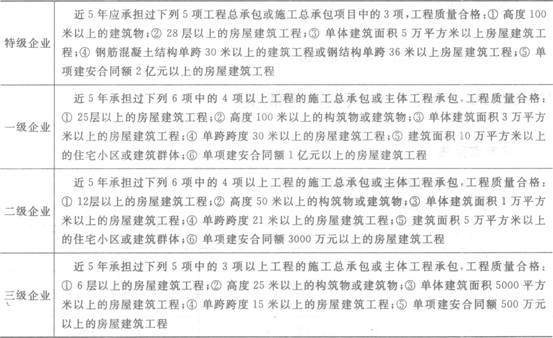
一、精准考点采集 1.施工企业资质的法定条件要掌握。 (1)有符合规定的注册资本。 (2)有符合规定的专业技术人员。 (3)有符合规定的技术装备。 (4)有符合规定的已完成工程业绩。 2.施工企业的资质序列、类别和等级要求掌握。 3.施工企业资质证书的相关知识

一、精准考点采集 
1.施工企业资质的法定条件要掌握。 
(1)有符合规定的注册资本。 
 
(2)有符合规定的专业技术人员。 
 
(3)有符合规定的技术装备。 
(4)有符合规定的已完成工程业绩。 
 
2.施工企业的资质序列、类别和等级要求掌握。 
3.施工企业资质证书的相关知识,重点掌握不予批准企业资质升级申请和增项申请的规定(基本都是违法的)。 
4.企业资质证书的撤回、撤销和注销要重点掌握并理解运用。 
5.外商投资建筑业企业的规定中,中外合资经营建筑业企业、中外合作经营建筑业企业中方合营者的出资总额不得低于注册资本的25%,外商投资建筑业企业的工程承包范围要理解。 
6.禁止无资质或越级承揽工程、以他企业或他企业以本企业名义承揽工程,这些内容属于一般性知识,了解即可。需注意:分包工程发包人没有将其承包的工程进行分包,在施工现场所设项目管理机构的项目负责人、技术负责人、项目核算负责人、质量管理人员、安全管理人员不是工程承包人本单位人员的,视同允许他人以本企业名义承揽工程。未经许可擅自开工应承担的法律责任要掌握。 
7.违法行为应承担的法律责任主要注意里面的数字,可能会有1道选择题。 
二、高频答疑点 
1.企业资质证书的撤回、撤销如何区分?
答:企业取得建筑业企业资质后不再符合相应资质条件的,建设主管部门、其他有关部门根据利害关系人的请求或者依据职权,可以责令其限期改正;逾期不改的,资质许可机关可以撤回其资质。如,国家提高资质标准,企业始终不能达到,其资质证书将被撤回。至于撤销,教材有例子,一般可以理解为违法后果。

三、考题解析常见丢分点
1.因企业分立而新设立的建筑业企业,其资质等级应按(  )。[2011]
A.原企业的资质等级确定
B.降低一级原企业的资质等级确定
C.最低资质等级核定
D.实际达到的资质条件核定
【答案】D
【解析】本题考点是企业发生合并、分立、改制的资质办理。按《建筑业企业资质管理规定》,企业因分立而新设立的建筑业企业,其资质等级按实际达到的资质条件核定。
2.资质许可机关的上级机关,根据利害关系人的请求或者依据职权,可以撤销建筑业企业资质的情形是(  )。[2011]
A.企业未取得施工许可证擅自施工的
B.资质许可机关超越法定职权作出准予建筑业企业资质许可的
C.企业将承包的工程转包或违法分包的
D.企业发生过较大生产安全事故或者发生过两起以上一般生产安全事故的
【答案】B
【解析】撤销权由许可机关行使。
3.根据《建筑业企业资质管理规定》,属于建筑业企业资质序列的是(  )。[2011]
A.工程总承包
B.专业分包
C.专业承包
D.劳务承包
【答案】C
【解析】我国只有施工总承包资质,没有工程总承包资质;只有专业承包,没有专业分包;只有劳务分包,没有劳务承包。
4.某施工合同中约定设备由施工企业自行采购。施工期间,建设单位要求施工企业购买某品牌设备,理由是该品牌设备的生产商与建设单位有长期合作关系。关于本案中施工企业的行为,正确的是(  )。[2011]
A.施工企业应同意建设单位自行采购
B.设计单位提出此要求,施工企业就必须接受
C.建设单位以书面形式提出要求,施工企业就必须接受
D.施工企业可拒绝建设单位的要求
【答案】D
【解析】对于业主指定的材料,施工单位有权拒绝。
5.某人挂靠某建筑施工企业并以该企业的名义承揽工程,因工程质量不合格给建设单位造成较大损失。关于责任承担的说法,正确的是(  )。[2011]
A.建筑施工企业与挂靠个人承担连带赔偿责任
B.挂靠的个人承担全部责任
C.建筑施工企业承担全部责任
D.建筑施工企业与挂靠个人按比例承担责任
【答案】A
【解析】每年都会考,但是比较简单。 

      233网校:提供一级建造师考试远程培训课程,视频培训;名师主讲,品质保证,通过率高,可免费试听,提供下载,考试大。
233网校,一级建造师考试培训,一级建造师考试辅导,经济师培训课程,经济师视频课程,经济师免费课程,一级建造师考试,考试大。

   一次通过考试,名校通关课程,欢迎免费体验

 一级建造师培训/

(责任编辑:学习乐园)
------分隔线----------------------------
热点内容
高顿网校中级会计职称课程免费领