在线网校!

学习乐园-网校学习乐园

当前位置: 主页 > 建筑类考试 > 一级建造师 >

一级建造师考点解析:招标投标法

一、精准考点采集 1.建设工程必须招标的范围、规模和招标方式要重点掌握。 2.建设工程招标的基本程序要求掌握,主要包括:落实招标条件、委托招标代理机构、编制招标文件、发布招标公告或投标邀请书、资格审查、开标、评标、中标和签订合同等。注意以下几

一、精准考点采集 
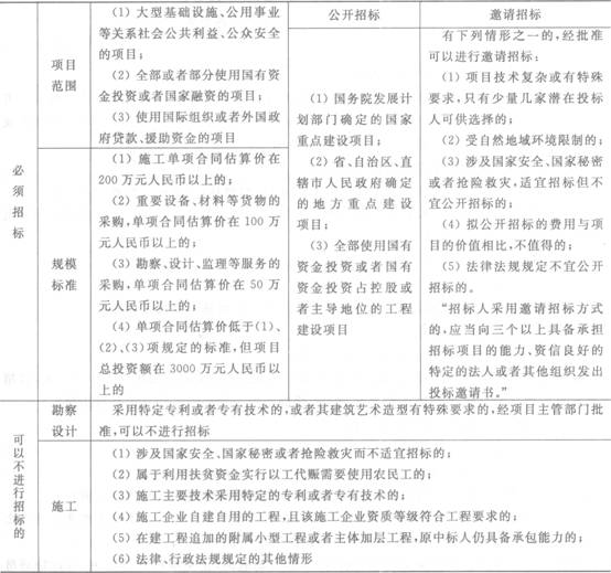
1.建设工程必须招标的范围、规模和招标方式要重点掌握。 

2.建设工程招标的基本程序要求掌握,主要包括:落实招标条件、委托招标代理机构、编制招标文件、发布招标公告或投标邀请书、资格审查、开标、评标、中标和签订合同等。注意以下几点: 
(1)招标代理机构与行政机关和其他国家机关不得存在隶属关系或者其他利益关系,不得无权代理、越权代理,不得明知委托事项违法而进行代理。招标代理机构不得接受同一招标项目的投标代理和投标咨询业务;未经招标人同意,不得转让招标代理业务。 
(2)记住几个时间:15,20,30(日历日);5(工作日)。 
(3)开标时,由投标人或者其推选的代表检查投标文件的密封情况,也可以由招标人委托的公证机构检查并公证。 
(4)不受理投标文件的情形和废标要重点理解记忆。 
3.投标文件的修改、撤回和送达要掌握。 
4.投标保证金的要求要掌握,要会计算。 
5.联合体投标要掌握。注意:由同一专业的单位组成的联合体,按照资质等级较低的单位确定资质等级。 
6.投标人中标要求掌握。

二、高频答疑点
1.投标有效期是指从什么时间到什么时间?
答:《工程建设项目施工招标投标办法》第29条规定:“招标文件应该规定一个适当的投标有效期,以保证招标人有足够的时间完成评标和与中标人签订合同。投标有效期从投标人提交投标文件截止之日起计算。”一般不宜超过90日。
2.什么是标段?一个标段是否只进行一次招标?
答:有的单位叫合同段,即将一个工程分成几部分,分别招标,一般一个标段招标一次。
3.投标保证金的有效期应与投标有效期一致。但是很多模拟题是投标保证金有效期应当超出投标有效期30天。到底哪个对?
答:投标保证金有效期应当超出投标有效期30天。
4.投标保证金的作用是什么?
答:用于约束投标单位在确定中标时,保证与建设单位签订施工合同。
5.废标的投标保证金怎么处理?
答:与中标人签订合同后退还给投标人,不计利息。
6.所有招标投标中涉及的有效期问题,如自招标文件出售之日至停止出售日不少于5天,自招标文件出售之日至投标截止日不少于20天,所提到的日期是指工作日还是日历日?
答:可以理解为没有说明是工作目的都是日历天。
7.由不同专业组成的联合体,其资质等级怎么确定?
答:按照各自的资质等级确定。
8.招标文件的澄清与修改应该安排在召开投标预备会之后还是组织踏勘现场之前?
答:澄清与修改在投标预备会之前就可以开始,在之后也可以。安排在之后主要是针对会上提出的问题,安排在之前是针对会前投标人的提问。
9.在开标时投标保证金没有提交或者无效,标书是当场退回,还是继续宣读标书,待评标委员会宣布废标?
答:如果出现这种情况,一般在开标前就确定标书无效了。这时会要求投标人重新交保证金,如果不交,标书就视为无效。这种标书开标时也是要读的,但是已经确定无效。
10.投标人不得参与同一项目下不同的联合体投标是什么意思?
答:针对某一工程,某公司以独立身份投标了,就不能再参加联合体投标。11.中标通知书可否在未到达中标人之前撤回?
答:中标通知书属于承诺,可以撤回。

      233网校:提供一级建造师考试远程培训课程,视频培训;名师主讲,品质保证,通过率高,可免费试听,提供下载,考试大。
233网校,一级建造师考试培训,一级建造师考试辅导,经济师培训课程,经济师视频课程,经济师免费课程,一级建造师考试,考试大。

   一次通过考试,名校通关课程,欢迎免费体验

 一级建造师培训/

(责任编辑:学习乐园)
------分隔线----------------------------
热点内容
高顿网校中级会计职称课程免费领